Các nhà khoa học đã tìm ra một phân tử có thể tiêu diệt các dòng gây chết người của những loại vi khuẩn thông thường như Escherichia Coli và Klebsiella pneumonia (những dòng này kháng hết các loại kháng sinh hiện có). Đặc biệt, cơ chế của thuốc kháng sinh này khác biệt với các thuốc kháng sinh thông thường. Hầu hết kháng sinh hiện nay tiêu diệt vi khuẩn bằng cách làm yếu đi thành tế bào, hoặc ngăn ngừa sự tổng hợp protein của vi khuẩn. Tuy nhiên, theo thời gian vi khuẩn sẽ tiến hóa và tìm cách chống lại các cơ chế này. Việc dùng kháng sinh rộng rãi trong bênh viên cũng như nông nghiệp đã tạo điều kiện cho việc phát sinh các dòng vi khuẩn đề kháng. Việc nhiễm các vi khuẩn này sẽ rất nguy hiểm, vì nó có thể khiến cho bệnh nhân mắc các hội chứng đơn giản và dễ điều trị như viêm họng cấp hay viêm đường tiết niệu có thể đi đến tử vong do kháng thuốc.
Phân tử kháng sinh mới này có tên là G0775, được tạo ra bằng phương pháp hóa học tối ưu hóa một kháng sinh yếu hơn (arylomycin) (Hình 1). G0775 có hoạt tính rất mạnh (500 lần so với arylomycin) đối với các vi khuẩn gram âm kháng thuốc (các vi khuẩn này có thành tế bào dày và rất khó để kháng sinh có thể xâm nhập). Ngoài ra nó cũng ức chế các vi khuẩn gram dương kháng thuốc như S.aureus và S.epidermidis (Hình 2)

Hình 1. Cấu trúc của Arylomycin và G0775 (Smith et al., Nature 2018)

Hình 2. Nồng độ ức chế các dòng vi khuẩn của G0775 và arylomycin (Smith et al., Nature 2018)
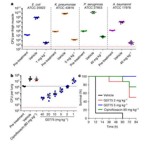
G0775 có cơ chế khác so với các kháng sinh thông thường. Nó gắn vào một enzyme quan trọng trong màng tế bào vi khuẩn (LepB) có chức năng giúp vi khuẩn tiết protein ra môi trường ngoại bào. Khi LepB bị ức chế, các protein không được tiết ra ngoài sẽ bị tích tụ lại trong màng tế bào, cho đến một lúc màng tế bào sẽ bị vỡ và gây chết vi khuẩn. Kháng sinh này đã được thử nghiệm trên tế bào và chuột (Hình 3), và được chứng minh là có hiệu lực mạnh và có tần suất đề kháng thấp.

Hình 3. Hiệu lực của G0775 in vivo
Bước tiếp theo cho các nhà khoa học là thử nghiệm phân tử này qua các pha thử lâm sàng trước khi được dùng trên người. Và nó cũng không phải là giải pháp vinh cữu cho vấn đề kháng thuốc. Tuy nhiên, đây cũng là một tín hiệu tốt cho việc tìm ra giải pháp đối phó với các siêu vi khuẩn đang gây lo sợ cho ngành y tế hiện nay.
DS. Trương Thị Thảo Nguyên
Tài liệu tham khảo
1. Smith et al (2018), Optimized arylomycins are a new class of Gram-negative antibiotics, Nature 561, 189-194
2. A new antibiotic uses sneaky tactics to kill drug-resistant superbugs, Science News https://www.sciencenews.org/article/new-antibiotic-uses-sneaky-tactics-kill-drug-resistant-superbugs
- Qfitlia – phương pháp điều trị mới cho Hemophilia A hoặc B
- Mô hình “Netflix plus”: Giải pháp tài chính đột phá cải thiện tiếp cận thuốc tại các nước thu nhập thấp và trung bình
- Tỷ lệ Cholesterol “Xấu” (Non-HDL) trên Cholesterol “Tốt” (HDL) Cao Liên Quan Đến Nguy Cơ Tăng Huyết Áp và Bệnh Tim Mạch
- 6 loại thảo dược có khả năng gây tổn thương gan
- Tirzepatide giúp cải thiện tình trạng suy tim phân suất tống máu bảo tồn trên bệnh nhân béo phì
- FDA chấp thuận Ebglyss (Lebrikizumab) điều trị viêm da dị ứng
- Bệnh Alzheimer: Các loại thuốc mới được chấp thuận trên lâm sàng có tạo ra sự khác biệt thực sự không?
- FDA chấp thuận vắc-xin cúm dạng xịt mũi đầu tiên sử dụng tại nhà
- Tổn thương gan do thuốc
- Bốn hợp chất phenolic mới từ quả của loài Alpinia galanga
- Tác dụng kháng virus của gamma-mangostin
- Chế độ ăn Keto có thể đẩy nhanh quá trình lão hóa cơ quan
- Một số điểm mới trong quy định giá dịch vụ khám, chữa bệnh bảo hiểm y tế giữa các bệnh viện cùng hạng trên toàn quốc từ 17/11/2023
- Si rô ngô giàu fructose thúc đẩy sự phát triển khối u đường ruột ở chuột
- FDA cấp phép phê duyệt nhanh AMTAGVI điều trị ung thư hắc tố da
- WAINUA – THUỐC MỚI ĐIỀU TRỊ BỆNH ĐA THẦN KINH TÍCH TỤ AMYLOID DO ĐỘT BIẾN GEN
